从技术的层面分析东风本田最终方案,CR-V车主可以放心了!
2018年05月24 11:51 来源:蜀锦传媒 王希
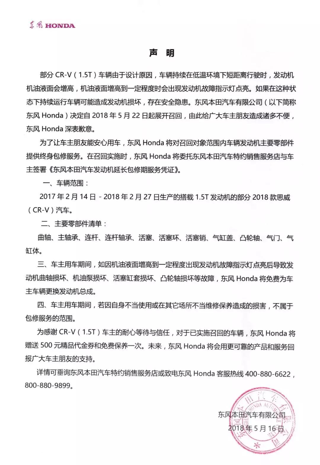
东风本田CR-V机油增多的故事我想就不再重温了吧,既然你能点击标题进来看这篇文章说明你对这个事件有所了解,并且也想看看最终方案到底如何,是否靠谱。如此这般我们就先来看看这份最终方案声明吧!
其实在这份声明中,并没有说到对召回车辆的最根本的解决方案,只是说对召回车辆发动机主要零部件提供终身包修服务,并且如果在用车期间因机油增高而导致曲轴损坏、机油泵损坏、活塞缸套损坏、凸轮轴损坏等故障,将免费为车辆更换发动机总成。
这虽然不是最根本解决方案,但实际是对最根本解决方案的一个延续和保证。因为机油问题最终可能导致的结果就是发动机主要零部件的损坏,从而影响发动机机能,机油增多不过是表象问题,增多不可怕,可怕的是损坏了发动机。
而对召回车辆实际采取的最根本解决方案在国家市场监督管理总局缺陷产品管理中心于5月16日发布的汽车产品召回信息中可以看到。
在解读根本解决方案之前,我们有必要先来了解机油增多的原因,争取用通俗的语言让你明白。
在汽油发动机里面主要有三种液体:机油、汽油、冷却液。机油主要负责润滑,冷却液主要是让发动机保持在最合适的工作温度,汽油什么作用不用说吧。三种液体在发动机机体内有专门的管道,正常情况下冷却液不会与他们产生干涉,只有汽油和机油会产生一定的干涉。
因为在发动机缸体内活塞和气门都需要润滑,就会出现机油;而在气缸中又要进行汽油的燃烧,就会出现汽油。两者在运动的活塞作用下就会出现干涉,如果汽油中混入机油被烧掉,就是烧机油,如果汽油混入机油中被留下,就是机油增多。但通常来说,任何发动机都或多或少存在烧机油和机油增多的现象,但是只要是合理范围内,就不会出现隐患。这就有点像抛开剂量谈毒性都是耍流氓一样,只要不为过,都是可以接受的。而CR-V 1.5T发动机由于设计原因,在特定工况下造成机油增多到一定程度,已经存在安全隐患,说明这个增多的现象已经超出合理范畴了,那就是缺陷。
烧机油在合理范围内不会让机油损失太多,只需要在保养周期时更换机油就好。而合理范围内的机油增多也不用担心,因为汽油是具有高挥发性的(高挥发性就是你为什么在加油站加油时总能容易闻到汽油味的原因),少量的汽油进入机油中,会在发动机的高温工况下迅速从机油中挥发掉并排出。但如果进入过量,就可能无法及时挥发排出,一次留点一次留点最后就导致机油增多超过合理范畴。那要解决机油增多问题,就要减少汽油进入机油的量和增快汽油从机油中挥发的速度。
现在我们再来看东风本田给出的解决方案:更换空调控制单元、升级FI-ECU软件,对搭载CVT变速箱的车型同时更换散热器下水管总成、升级TCU软件,抑制机油液面增高,消除安全隐患。召回实施时为对象范围内的车辆免费更换发动机机油和机油滤清器,并添加发动机清洁剂。
其中,更换空调控制单元和更换散热器下水管总成实际就是在控制发动机的温度,影响的是汽油从机油中蒸发的环节。而升级FI-ECU(可通俗理解为控制发动机的电脑)软件和升级TCU(可通俗理解为控制变速箱的电脑)软件实际就是通过对发动机喷油量、喷油时刻、点火时刻等的改变来减少汽油进入机油的量。两者相结合,使进入机油的汽油量和机油中的汽油蒸发量达到平衡,那么机油增多问题就得到解决了。
此时我们回过头来看到这份声明,上面提到将对召回的车辆发动机主要零部件提供终身包修服务,其中包括曲轴、主轴承、连杆、连杆轴承、活塞、活塞环、活塞销、气缸盖、凸轮轴、气门、气缸体。另外,在用车期间如果因为机油增多导致发动机曲轴、机油泵、活塞缸套、凸轮轴等零部件损坏,则可免费更换发动机总成。
这些零部件里面曲轴和主轴承、连杆和连杆轴承、活塞环和气缸体、凸轮轴和气缸盖、活塞和活塞销都会发生相对运动,他们都需要机油的润滑,机油泵则是整个润滑系统的心脏。这些零部件都最有可能成为机油增多的受害者,所以这份声明其实是对解决方案的延续和保证。
因为东风本田相信,在召回车辆实施解决方案之后,这些车辆绝大部分不会再出现机油增多而引发的发动机问题,而极少数可能再次导致问题的车辆东风本田给予了发动机主要零部件终身包修的服务,而哪怕出现最坏的结果,东风本田会直接实施更换发动机总成。这样不管是源头还是结果,东风本田都给了车主一个最好的解决办法。
为什么汽车会有保养服务、维修服务,因为汽车本就是复杂的机械产品,是需要呵护的,它在使用的过程中或多或少或大或小都会出现各种各样的问题。CR-V今天的问题只是众多品牌众多车型中的问题之一,可怕的不是出问题而是出了问题不解决,我们可喜的看到东风本田不在出现问题的第一时间就及时推出临时解决方案并停售问题产品,并在采取临时措施之后没有懈怠,而是不断努力积极寻找根本原因并提出长期有效解决方案,对车辆可能会出现的蝴蝶效应都考虑到了。
在此之前,CR-V是紧凑型SUV市场的扛把子,在此之后,东风本田解决问题的态度及技术能力应该会让CR-V进入一个正常的销售阶段。


























